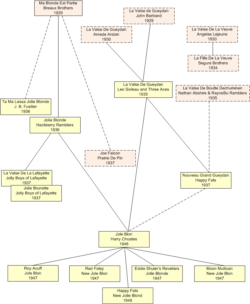
However, instead of singing about a jolie blonde, Angelas chose to sing about a lonely widow and her daughter. During an interview, Lejeune was asked who the fille de la veuve (daughter of the widow) was. He recalls:
She was the daughter of a man we called "Doo Doo" Matte. She later became Mrs. Dave Ledoux. But at the time the words were composed, she lived with her mother. Her father was dead. They lived in Pointe Noir.1
| Angelas Lejeune |
Oh, malheureuse, criminelle, misérable.
Oh, chère jolie, chère tite fille, comment t'as fait,Tu fais ça avec ton nèg', après m'quitter, pour m'en aller.Oh, chère tite fille, la fille de la veuve, oui, qui est là,T'étais si belle et si mignonne, oui, ton toupet qui était si bien coupé.Oh, petite!Oh, chère tite fille, tu connais t'es tout le temps, oui-z aimer,Mais, doucement avant de mourir, les flammes d'enfer, pauvre vieille mam' avec ton nègre....
The fille was Emma Matte Ledoux. Her father was known in the community as Joseph "Doo Doo" Matte and his wife, Josephine Doucet, was affectionately known as Madame "Doo Doo". What makes this version unique is the phrase "toupet qui était si bien coupé", referring to the way she cut her hair, typically the front bangs. Originally issued on the Brunswick recording label, it seems Melotone (#18052) re-issued these recordings much later, possibly in 1934. Author Tony Russell explains:
Melotone was an American-manufactured series marketed to French-speaking Canadians, whether in Québec or in New England.2This issue with the dark green logo on the gold circle seems to be the last one in that particular series.
Oh, it's terrible, it's criminal, it's miserable.
Oh, dear pretty one, dear little girl, how come you've done this?You did that to your old man, leaving me, to go away.Oh, dear little girl, daughter of the widow, yeh, who is there,You were so beautiful and so cute, yeh, your forelock that was cut so well.Oh, little one!Oh, dearl little girl, you know you're always, hey, lovely,Well, I'm slowly dying, into the flames of hell, your poor old mom with your dad....
This version must have had made some influence further south since Vermilion Parish musicians, the Segura Brothers, recorded essentially the same song in 1934 for John and Alan Lomax. By 1954, inspired by his cousin Angelas' recording, Cajun accordionist Iry Lejeune resurrected the tune, in which Eddie Shuler mis-titled it as "La Fitte La Vove". In it, he specifically calls out Madame Doo Doo. Cousin Rodney Lejeune would do the same for Swallow Records in 1958. Regarding Angelas' music, collector Eric Simkin states:
I just find these Cajun melodies overwhelming beautiful. Other-world. The primitive-ness of the sound countered by tremendous playing talent is so moving. Like the greatest blues.3
- Tears, Love, and Laughter: The Story of the Acadians by Pierre Daigle
- Discussions with Tony Russell
- Discussions with Eric S
- Lyrics by Stephane F
Release Info:
NO-6700 La Petite One Step | Brunswick 558 Melotone M18052-A
NO-6701 La Valse De La Veuve | Brunswick 558 Melotone M18052-B
Find:
Pioneers of the Cajun Accordion (Arhoolie, 1989)
Let Me Play This For You: Rare Cajun Recordings (Tompkins, 2013)
NO-6700 La Petite One Step | Brunswick 558 Melotone M18052-A
NO-6701 La Valse De La Veuve | Brunswick 558 Melotone M18052-B
Find:
Pioneers of the Cajun Accordion (Arhoolie, 1989)
Let Me Play This For You: Rare Cajun Recordings (Tompkins, 2013)

J'Aime la musique " Cajun " ( Acadienne )
ReplyDelete